j9九游会官方汪锋出身于1976年-九游娱乐(中国)有限公司-官方网站

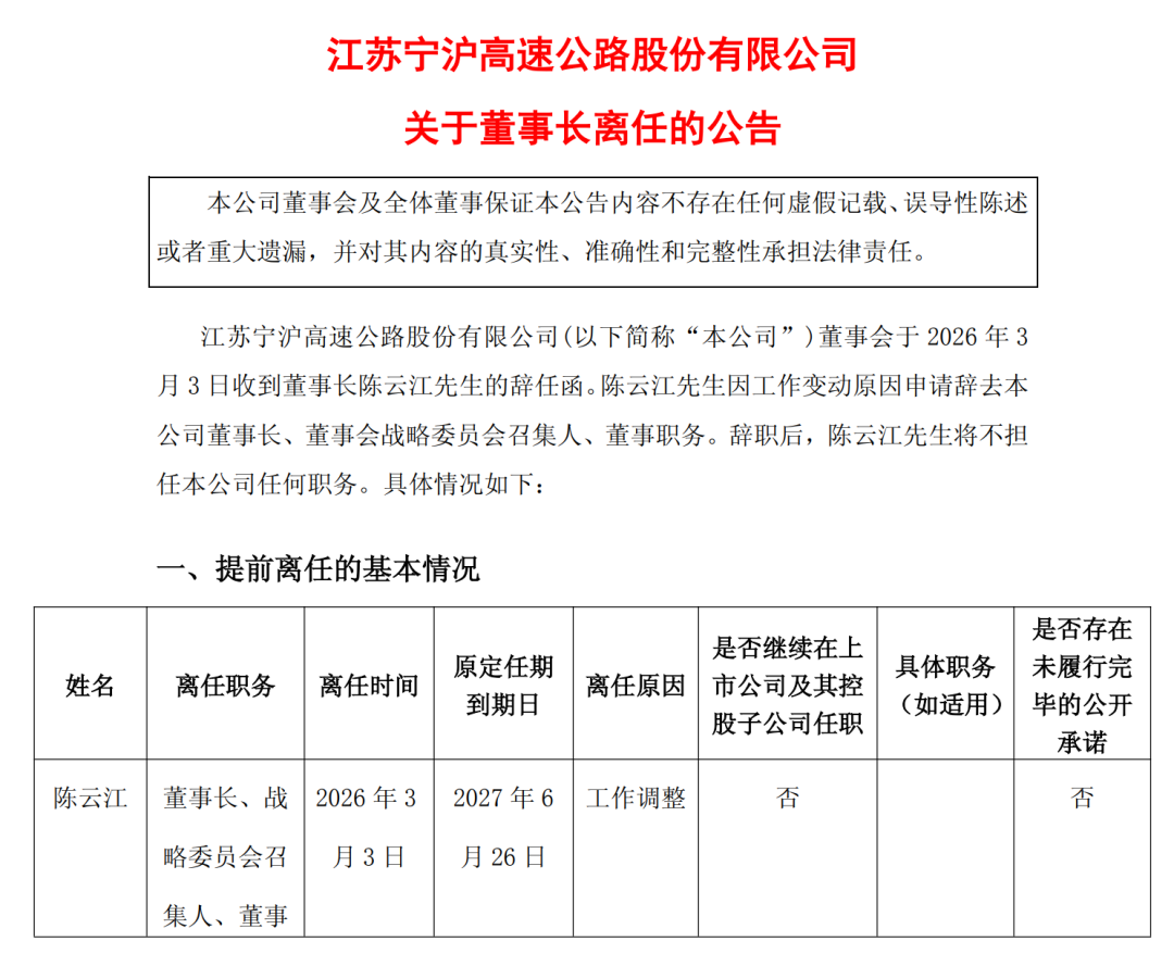
3月3日,江苏宁沪高速公路股份有限公司(简称“宁沪高速”)公告称,董事长陈云江因责任变动原因辞任,当今不担任公司任何职务。

公开良友袒露,陈云江自2022年6月起担任宁沪高速董事长,原定任期到期日为2027年6月26日。其掌舵近4年的宁沪高速(600377)旗下沪宁高速公路江苏段,连续长三角五个万亿级城市,是国内最致力于的高速公路之一。
宁沪高速董事长“换帅”
公告袒露,宁沪高速董事会收到董事长陈云江的辞任函。陈云江因责任变动肯求辞去董事长、董事会策略委员会召集东说念主、董事职务。下野后,陈云江将不担任公司任何职务。
宁沪高速2024年年报袒露,陈云江,1973年出身,硕士征询生学历,中共党员,高档经济师。
陈云江1995年8月至1999年3月任职于南京金陵建筑遮拦有限累赘公司;1999年3月至2016年11月任职于江苏航空产业集团有限累赘公司;2016年11月,陈云江任职于江苏云杉清洁动力投资控股有限公司,先后担任总司理、董事长;2021年11月至2024年3月任江苏交通控股有限公司党委组织部、东说念主力资源部部长。
公开良友袒露,江苏交通控股是宁沪高速控股鼓吹。
2022年6月,陈云江出任宁沪高速党委文告、董事长,原定任期到期日为2027年6月26日。2024年年报袒露,陈云江税旧年薪为132.58万元。

陈云江(开首:宁沪高速)
而从宁沪高速离任后,当今陈云江的公开职务为江苏交通控股党委委员、副总司理。
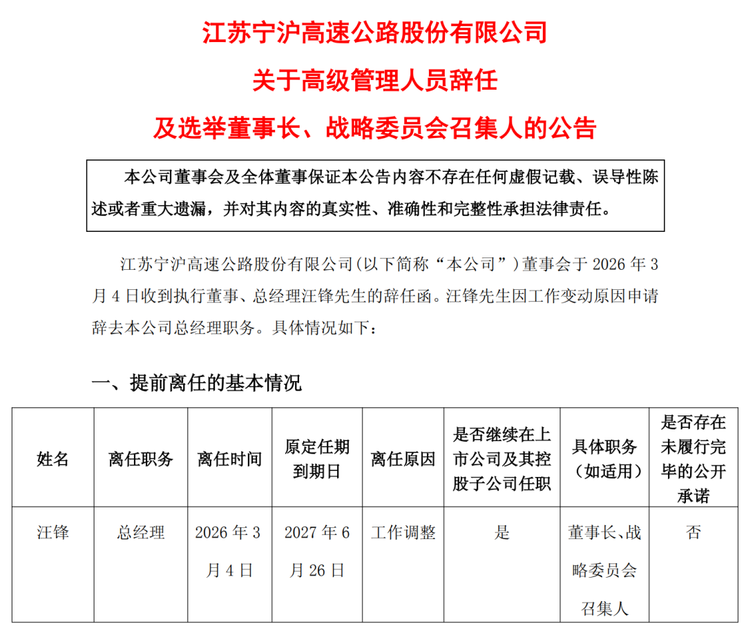
3月4日,宁沪高速公告袒露,董事会于2026年3月4日收到实践董事、总司理汪锋的辞任函。汪锋因责任变动原因肯求辞去本公司总司理职务。归拢天,公司第十一届董事会第十九次会议,选举汪锋担任第十一届董事会董事长、策略委员会召集东说念主,任期与本届董事会一致。

简历袒露,汪锋出身于1976年,曾在江苏扬子大桥股份有限公司、江苏扬子江高速通说念处置有限公司等公司遥远从事说念路与桥梁的处置责任,有着丰富的高速公路处置教学。
据宁沪高速2024年年报,文告期内身为公司总司理、实践董事的汪锋,获取的税前报答总和为135.37万元。

汪锋(开首:宁沪高速)
公司手执“中国最致力于高速”
2025年前三季度通行费收入72亿元
宁沪高速官网袒露,公司于1992年8月1日注册诞生,是江苏省独一的交通基建类上市公司。1997年6月27日,公司刊行的12.22亿股H股在联交所上市。2001年1月16日,公司刊行的1.5亿股A股在上交所上市。公司建设一级好意思国预托证券把柄筹办(ADR)于2002年12月23日奏效,在好意思国场外阛阓进行生意。
沪宁高速公路江苏段是江苏第一条高速公路,东起苏沪接壤安亭,西止于南京马群,干线全长248.21公里。1992年6月开工诱骗,1996年9月15日四车说念高速公路建成通车,1997年11月通过国度完好意思验收。
该高速串联着包括南京、常州、无锡、苏州、上海在内的五个长三角万亿级城市,素有“中国最致力于高速”之称。
据宁沪高速2025年三季报,2025年1—9月,沪宁高速客车和货车日均流量高达11.8万辆,较2024年同时增长2.66%。

在陈云江掌舵时辰,宁沪高速功绩稳步增长,营收从2022年的132.56亿元增至2024年的231.98亿元,净利润从2022年37.24亿元增至2024年的49.47亿元。其中,2024年宁沪高速营收、净利润别离增长52.7%、12.09%,创下历史新高,而光是通行费,便为上市公司孝顺了95.28亿元。
2025年前三季度,宁沪高速遇到“双降”,竣事营业总收入129.81亿元,同比下跌7.66%;归母净利润38.37亿元,同比下跌6.86%。关于功绩变化原因,宁沪高速讲授称主要受油品销售收入减少和地产寄托界限同比减少,以及受联营企业投资收益减少等身分影响。此外,由于2025年6月京沪高速公路广陵要道至靖江要道段扩建工程阻滞施工影响,广靖高速和锡澄高速的通行费收入在文告期内有所下跌。
尽管如斯,说念路通行费收入当作公司的弥散复旧,2025年前三季度孝顺了高达72亿元的收入,同比增长1.03%。

除沪宁高速外,公司还领有宁常高速、镇溧高速、锡宜高速、锡澄高速、广靖高速、江阴大桥以及苏嘉杭等位于江苏省内的收费路桥一齐或部均权利。牺牲2023年6月30日,本公司平直参与筹办和投资的路桥情景达到17个,领有或参股的已通畅路桥里程已超越910公里。
牺牲3月5日发稿,宁沪高速股价报11.97元,总市值552.8亿元。
概述自公开良友等j9九游会官方
